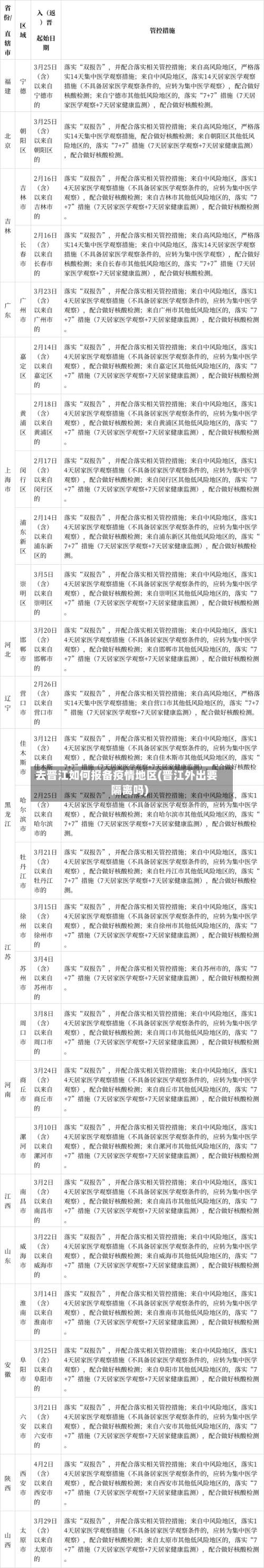
去晋江如何报备疫情地区(晋江外出要隔离吗)
现在潮汕能不能去晋江
〖壹〗、现在潮汕能去晋江。通过查询相关公开信息显示:截止到2022年12月12日进泉州需要,提前报备,5天居家医学观察 ,5天1检(在居家隔离第5进行一次核酸检测)。

〖贰〗 、近来从晋江到汕头没有直达动车或高铁,需通过潮汕或饶平等站中转 。以下是具体的中转方案及注意事项:中转方案示例 晋江至潮汕中转:部分车次从晋江发车后抵达潮汕站,再换乘前往汕头的列车。例如 ,02301次列车10:27从晋江发车,但需注意潮汕站的换乘等待时间。

〖叁〗、晋江龙山寺近来已经做好疫情评估准备全面开放,但具体营业时间以当日开放情况为准 。门票费用为10元。开放时间 根据宗教部门的通知 ,低风险地区的宗教场所可以有序恢复开放。晋江龙山寺将在严格评估疫情风险并制定相关防控措施后,全面准备开放 。
〖肆〗、晋江和潮汕都是福建省的地方,之间的距离相对较近 ,可以选取开车或乘坐公共交通工具前往。以下是晋江到潮汕旅游的攻略: 交通方式:- 自驾车:从晋江出发,沿G324国道向东行驶,经过汕头市即可到达潮汕地区。整个行程约为3-4小时 ,路况较好 。- 公共交通:可以乘坐火车或长途客车前往潮汕地区。
〖伍〗 、东莞到晋江没有直达高铁,要到虎门站到泉州站,再坐公交车到晋江,具体位置和路线如图所示。

从南京到福建晋江需要隔离吗?2021年2月5日回晋江
低风险地区 ,不需要隔离,仅仅需要核酸检测证明啦!但是如果是中高风险或者当地没有发布疫情解除的相关公告的话 去外地还是要被集中隔离或者居家隔离的 。
你好的 现在来看肯定是不需要隔离的:国内的话基本是只要携带核酸检测报告就能通行无阻。同省的话更是不用核酸检测报告了。低风险地区,不需要隔离 ,甚至下周起连核酸检测报告都免除了!但是如果是中高风险或者当地没有发布疫情解除的相关公告的话 去外地还是要被集中隔离或者居家隔离的。
持核酸检测阴性证明返乡后不需要隔离,但需要进行14天居家健康监测,做好体温、症状监测 ,非必要不外出、不聚集,必须外出时做好个人防护,并在返乡后第7天和第14天分别做一次核酸检测 。返乡不满14天地 ,以实际返乡时间落实居家健康监测和核酸检测要求。
答案是:不需要隔离啦,仅仅需要核酸检测证明啦 2021年1月27日 16:38分最新公告如下:为什么要印发《关于有序做好春运期间群众出行核酸检测工作的通知》(以下简称《通知》)?当前,全球新冠肺炎疫情呈高发态势 ,我国零星散发病例和局部地区聚集性疫情明显增加,疫情防控形势严峻复杂。
上海回晋江要报备吗
根据相关资料查询显示,上海回晋江需要报备 。近来国外新冠疫情高发,国内多地报告本土病例 、疫情防控面临境外境内输入双重风险。第一时间落实双报告 ,配合落实3天2次核酸检测(间隔24小时)、14天自我健康监测和自我健康监测结束后再做1次核酸检测。
为做好疫情防控工作,切实保障广大群众生命安全和身体健康,晋江市疾控中心对广大市民提出如下健康提醒:请有国内中、高风险地区旅居史或与通报病例行程轨迹有交集的入晋人员 ,第一时间落实“双报告”,并配合落实相关健康管理措施 。
如果是在厦门的急诊,或者在晋江办理过转外就医申请的 ,那么可以把材料备齐后回晋江医保部门报销。如果不是急诊,也没有办过报备手续,则全部自费。
在接触公共部位后 ,一定要先洗手,或用消毒湿巾擦拭手部 。及时向社区和单位报备。如有国内中 、高风险地区旅居史或与通报病例行程轨迹有交集的,或近期有本土阳性感染者所在县旅居史的来晋人员 ,应提前主动向社区、工作单位或所住酒店报备,并配合落实健康管理措施。主动做核酸检测 。
现在潮汕能去晋江。通过查询相关公开信息显示:截止到2022年12月12日进泉州需要,提前报备,5天居家医学观察 ,5天1检(在居家隔离第5进行一次核酸检测)。
021年1月28日春运开始,返乡人员需持7天内有效新冠病毒核酸检测阴性结果返乡,返乡后实行14天居家健康监测 ,期间不聚集、不流动,每7天开展一次核酸检测。可在务工地的疾控机构或医疗机构主动进行核酸检测,返乡时持7日内有效核酸检测阴性证明 ,第一时间到居住地所在村(居)委会报备登记,并核验安康码 。
2022泉州防疫政策2020年泉州疫情
〖壹〗 、022泉州防疫政策请有中高风险地区旅居史或与通报病例行程轨迹有交集的人员立即向所在社区或住宿酒店进行报备或主动拨打当地疫情防控询问热线,配合属地政府落实医学观察、核酸检测等健康管理措施。
〖贰〗、022年福建泉州疫情预计在4月中下旬结束 ,解封时间预计从4月上旬开始,具体解封时间需根据当地疫情防控办通知安排。以下是关于泉州疫情的详细情况介绍:疫情结束时间预测整体结束时间:根据当地本轮疫情通报数据,泉州此轮本土疫情预计在2022年4月中下旬结束 。
〖叁〗、根据2022年疫情补助政策 ,只对两类人发放补贴。第一类是参加疫情防治工作的医务人员和防疫工作者。对于直接接触待排查病例工作相关人员,中央财政按照每人每天300元发放的补助;对于参加疫情防治的其他医务人员和防疫工作者,中央财政按照每人每天200元予以的补助,都可以享受免税政策 。第二类是参与疫情防控人员。
晋江返乡防疫政策(晋江市返乡政策)
〖壹〗 、为做好疫情防控工作 ,切实保障广大群众生命安全和身体健康,晋江市疾控中心对广大市民提出如下健康提醒:请有国内中、高风险地区旅居史或与通报病例行程轨迹有交集的入晋人员,第一时间落实“双报告 ” ,并配合落实相关健康管理措施。
〖贰〗、时值春节人员来晋高峰,为保障您和家人的健康,晋江市疾控中心就有关个人的健康管理事项提示如下:做好返程个人健康防护 。请密切关注国内各地区疫情信息 ,按相关防疫要求,建议中高风险地区所在县的人员暂缓返工返岗。合理规划出行方式和路线,尽量错峰出行 ,避免途经中 、高风险地区。
〖叁〗、021年1月28日春运开始,返乡人员需持7天内有效新冠病毒核酸检测阴性结果返乡,返乡后实行14天居家健康监测 ,期间不聚集、不流动,每7天开展一次核酸检测 。可在务工地的疾控机构或医疗机构主动进行核酸检测,返乡时持7日内有效核酸检测阴性证明,第一时间到居住地所在村(居)委会报备登记 ,并核验安康码。
发表评论